首页
机构设置
公司概况
领导信息
机构信息
公司动态
政策法规
党建工作
招标投标
供求信息
企业文化
当前位置:
首页
-
招标投标
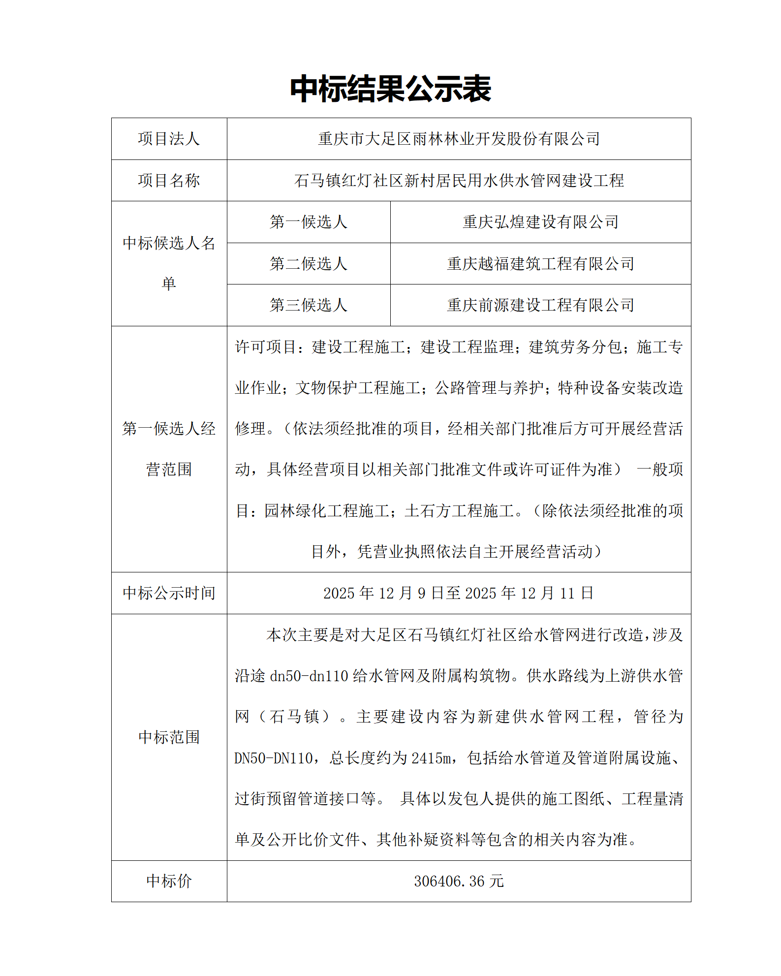
石马镇红灯社区新村居民用水供水管网建设工程 中标公示
发布时间:
2025-12-09
浏览次数:
上一篇:
协丰水厂取水点迁移项目 招标文件
下一篇:
泽足公司制水药品采购 中标公示