首页
机构设置
公司概况
领导信息
机构信息
公司动态
政策法规
党建工作
招标投标
供求信息
企业文化
当前位置:
首页
-
招标投标
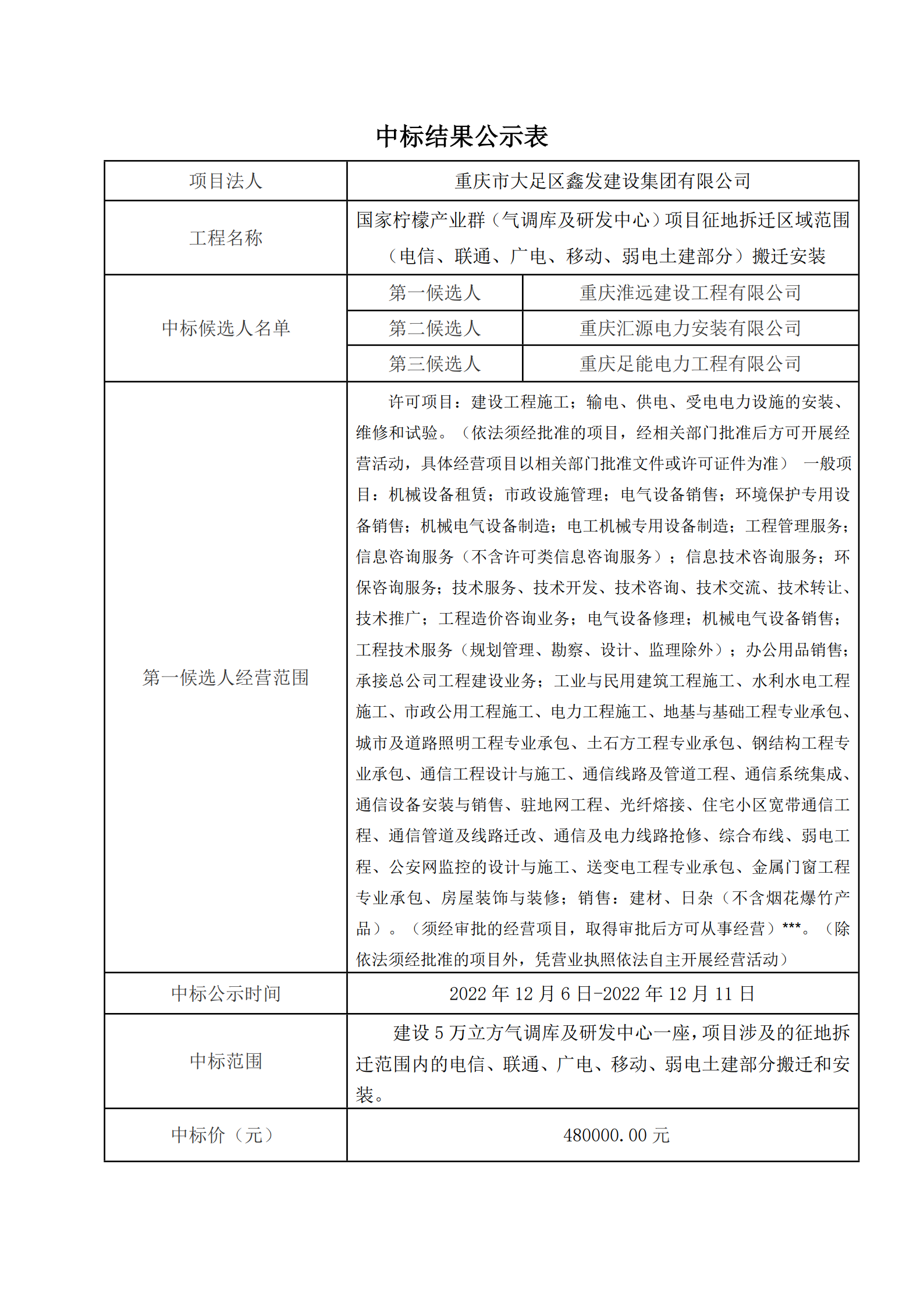
中标结果公示-国家柠檬产业群(气调库及研发中心)项目征地拆迁区域范围(电信、联通、广电、移动、弱电土建部分)搬迁安装 中标公示
发布时间:
2022-12-07
浏览次数:
上一篇:
中国·重庆第八届大足黑山羊节暨2022年大足区迎新惠民消费季活动策划执行及媒体宣传项目 竞争性比选文件
下一篇:
中标结果公示-国家柠檬产业群(气调库及研发中心)项目征地拆迁区域范围(高低压电、天然气、水管)管网搬迁安装 中标公示