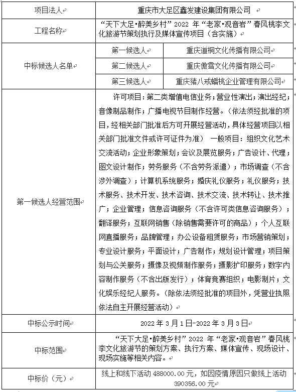
“天下大足•醉美乡村”2022年“老家•观音岩”春风桃李文化旅游节策划执行及媒体宣传项目(含实施) 中标结果公示表
发布时间:
2022-03-01
浏览次数:
中标结果公示表
