首页
机构设置
公司概况
领导信息
机构信息
公司动态
政策法规
党建工作
招标投标
供求信息
企业文化
当前位置:
首页
-
招标投标
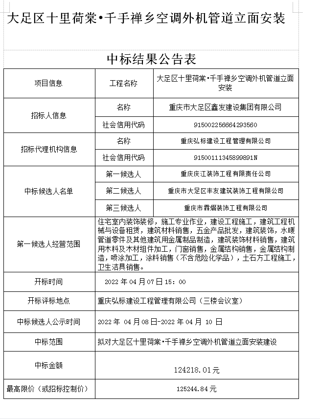
大足区十里荷棠•千手禅乡空调外机管道立面安装中标结果公示
发布时间:
2022-04-08
浏览次数:
上一篇:
大足区第十二届荷棠文化旅游节策划执行项目(含实施及宣传) 竞争性比选文件
下一篇:
大足石刻农文旅综合体项目策划方案中标结果公示